



高血压是一种全身性疾病,可导致脑卒中、冠心病、心力 衰竭、肾功能衰竭等严重并发症。
目前,我国成年人高血压患病率约为27.5%。高血压的有效防控不仅是个体健康的重要保障,也是遏制心脑血管疾病流行的重要措施。
不健康饮食、身体活动不足、超重和肥胖等是高血压的危险因素。生活方式干预,特别是营养和运动干预对高血压的防治具有重要作用。
为有效预防和控制高血压的发生发展,提高居民健康水平,根据《健康中国行动(2019--2030年)》《健康中国行动-心脑血管疾病防治行动(2023--2030年)》相关要求,针对成人高血压制 定本指导原则。
对此,提炼高血压原则,供大家参考:

高血压饮食篇:吃得健康,血压自然稳
首先,我们得知道什么是健康的饮食。
根据《高血压营养和运动指导原则(2024年版)》,健康膳食应该以植物性食物为主,动物性食物适量,做到食物多样,三大营养素供能比例适当。
简单来说,就是多吃蔬菜、水果,适量吃肉类,少吃油腻和高盐食物。

1. 控制能量摄入:每日膳食总能量要达到或保持健康体重,超重和肥胖人群要减少能量摄入,每天少吃500kcal左右。
2. 限盐:每人每日食盐摄入量要降至5g以下,多吃富含钾的食物,如蔬菜、水果等。
3. 蔬菜水果不可少:每天至少500g蔬菜,200g~350g水果,这些都是天然的“降压药”。
4. 少吃饱和脂肪和胆固醇:多吃不饱和脂肪酸,比如鱼、坚果、植物油等,尽量避免反式脂肪酸。
5. 饮酒要适量:男性每日不超过25g,女性不超过15g,过量饮酒对血压控制不利。
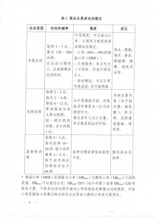
运动篇:动起来,血压降下来

运动是控制高血压的另一个重要手段。根据指导原则,我们应该:
1. 坚持有规律的运动:减少久坐时间,保持充足的身体活动。
2. 有氧运动为主:每周至少150分钟的中等强度有氧运动,如快走、慢跑、游泳等。
3. 适度量力,循序渐进:避免突然增加运动量,根据自己的身体状况逐步增加。
4. 注意运动强度:可以通过心率、主观感受或讲话测试来确定。例如,中等强度运动时,你可以正常说话但不能唱歌。
5. 高血压患者运动注意事项:运动前后要监测血压,避免在血压过高时运动;特定人群在开始运动前应进行评估;运动时避免屏气,运动后要充分放松。
通过这些简单的饮食和运动调整,我们可以有效控制高血压,降低心脑血管疾病的风险。
记住,健康的生活方式是我们最好的医生。让我们一起行动起来,用健康的饮食和适量的运动,把高血压降下去!

轮值会长:闫凯境、胡季强、阮鸿献、邱华伟、吴以芳(按轮值顺序排名)
联系电话:010-82050562,传真:010-82059450
电子邮件:csmi@selfmed.cn 网址:http://www.cnma.org.cn
协会地址:北京市海淀区彩和坊路8号天创科技大厦2层214室(100080)