
近日,《中国高血压防治指南(2024年修订版)》(以下简称《指南》)正式发布。《指南》由中国高血压防治指南修订委员会和高血压联盟(中国)等6个组织共116位专家共同修订,以2018年版为基础,历时2年多修订完成。本次《指南》修订结合了新的证据及更深入的讨论和理解,更具中国特色及创新特点。与2018年版相比,2024年版的具体更新内容如下图所示(图1)。

《指南》中指出,近年来我国推行了“国家基本公共卫生服务”、“健康中国行动”、“中国慢性病防治中长期规划”及“全民健康生活方式行动”等一系列高血压防控计划和项目,从国家层面积极推动我国高血压防控。这些项目及政策的实施不仅有利于从一级预防的角度降低高血压的发病风险,也为疾病的诊断和治疗创造了良好的机遇。
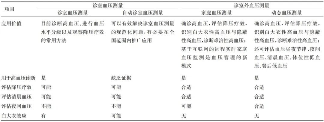
《指南》中开辟了一个专门的章节系统论述血压的测量,并对相关要点给出推荐类别及证据等级。
推荐使用经过准确性验证的上臂式电子血压计 (Ⅰ,C),不建议使用水银血压计(Ⅲ,C);
测量血压时,重复测量间隔时间由1~2分钟缩短为30~60秒,同时对于需要3次测量的情况,由收缩压或舒张压的2次读数相差5 mmHg以上调整为10 mmHg以上。
诊室外血压测量(包括动态血压监测和家庭血压监测)也正在成为治疗、管理和控制高血压的重要方法(表1)。
四肢血压测量计算踝/臂血压指数或两侧上臂或下肢血压差值,可用于诊断外周动脉疾病(Ⅱa,B)。
新的血压测量技术的应用,包括:主要用于临床诊治的自动诊室血压测量、基于数字平台的动态血压监测和家庭血压监测、用于筛查的智慧连接的血压亭测量、可穿戴的血压测量。

高血压诊断标准
考虑到患者的获益情况,本次《指南》依然沿用≥140/90 mmHg的未使用降压药情况下的诊室血压作为高血压的定义,并将家庭血压,24h动态血压纳入到定义中(表2)。诊室血压、家庭血压和动态血压水平均可作为高血压诊断的依据。如果条件允许,应通过24h动态血压来确诊高血压。

高血压诊断流程

基于诊室血压的血压分类和高血压分级
血压分类中增加单纯舒张期高血压(收缩压<140 mmHg和舒张压≥90 mmHg)。
在高血压的分级中,《指南》保留3级高血压。主要原因在于我国高血压患者中8%以上为3级高血压,并且这部分患者的诊断和干预策略与风险较低的1、2级高血压有着显著不同,需要特别关注这部分患者并进行积极监测与治疗,避免发生靶器官损害及临床并发症。
影响高血压患者心血管预后的危险因素中,增加高尿酸血症(血尿酸:男性≥420 μmol/L,女性≥360 μmol/L)及心率增快(静息心率>80次/min)。
靶器官损害部分增加肱-踝动脉脉搏波传导速度,颈-股动脉脉搏波传导速度由≥12 m/s调整为≥10 m/s。
根据中国人群研究结果,超声心动图左心室重量指数分别调整为:男≥109 g/m2,女≥105 g/m2。
高血压的治疗目标
《指南》推荐更积极的降压目标(表3),在诊室以外的降压治疗目标方面,实现24 h血压完全控制应作为降压治疗的关键目标。应综合关注全天24 h血压控制情况(包括清晨血压和夜间血压水平)。此外,《指南》描述了血压变异性(BPV)与血压目标范围内时间(TTR)与心血管风险的相关性。

治疗性生活方式干预
与2018年指南相比较,新版指南更多居于中国的循证医学证据建议,对生活方式干预部分进行更完善的阐述,证据等级稍有调整。
更新内容主要包括:
①钠盐摄入:所有高血压患者均应采取各种措施,限制钠盐摄入量(Ⅰ,A)。建议钠的摄入量<2 g/d(氯化钠5 g/d);肾功能良好者推荐选择低钠富钾替代盐(Ⅰ,B)。
②饮酒:任何类型的酒精对人体都无益处,使健康损失最小化的饮酒量为零。建议高血压患者不应饮酒。若饮酒,成年人每日酒精摄入量,男性不超过25 g,女性不超过15 g。酒精摄入量的计算方法为0.8×饮用量(mL)×酒瓶标示的酒精含量(%v/v)/100。啤酒、葡萄酒、白酒与高血压的关联强度依次增加。
③增加了“保持健康睡眠”的章节,建议成年人每晚睡眠时间为7~9 h。可通过睡眠评估、睡眠认知行为疗法及必要时的药物治疗改善睡眠障碍。
药物治疗
降压药应用基本原则方面,从降低风险层面考虑,指南建议选择有证据支持可降低心血管疾病发病和死亡风险的降压药。
对于联合治疗或单片复方制剂的应用,血压≥160/100 mmHg、高于目标血压20/10 mmHg的高危患者,推荐级别由 Ⅰ,C调整为Ⅰ,A;
对血压≥140 / 90 mmHg 的患者,推荐级别由Ⅰ,C调整为Ⅱb,B。
降压药物分类方面,新版《指南》在2018年版指南推荐的常用降压药(钙通道阻滞药、血管紧张素转换酶抑制药、血管紧张素受体阻滞药、利尿剂、β受体阻滞剂)基础上,补充了血管紧张素受体脑啡肽酶抑制剂(ARNI)为新的常用降压药,并建议以上降压药和单片复方制剂(SPC)均可作为初始和维持治疗的常用药物。
其他降压药物,新增内皮素双受体拮抗剂及其他具有降压效应的药物(胰高血糖素样肽1受体激动剂、钠-葡萄糖协同转运蛋白2抑制剂)。
本次《指南》新增了“中医药在降压治疗中的应用”章节,首次明确提出中医药对高血压的治疗价值。代表药物,如养血清脑颗粒等。此外,一些非药物治疗方法如针灸也被证明具有降压作用。
对于降压药的服药时间:一般高血压患者通常应在早晨服用降压药。与早上服药相比,晚上服用降压药并不能带来更多心血管获益。除非明确需要控制夜间血压升高,不应常规推荐睡前服用降压药。
同时,本次《指南》在合并临床情况的高血压、继发性高血压、社区高血压的防治策略及规范化管理和高血压的互联网医疗方面亦做了新增及调整。《指南》的最终章节展望了未来高血压及相关疾病研究的方向和内容,旨在继本次《指南》之后继续进行完善工作,这将有助于进一步提升我国高血压的防治水平,并为未来的发展指明方向。

轮值会长:闫凯境、胡季强、阮鸿献、邱华伟、吴以芳(按轮值顺序排名)
联系电话:010-82050562,传真:010-82059450
电子邮件:csmi@selfmed.cn 网址:http://www.cnma.org.cn
协会地址:北京市海淀区彩和坊路8号天创科技大厦2层214室(100080)